| 索引号: |
/202602-00002 |
信息分类: |
卫生、体育 |
| 内容分类: |
服务价格 |
发文日期: |
2026-02-10 09:48:15 |
| 发布机构: |
霍山县中医院 |
生成日期: |
2026-02-10 09:48:15 |
| 来源单位: |
霍山县中医院 |
| 生效时间: |
|
废止时间: |
|
| 名 称: |
关于规范治理泌尿系统透析类医疗服务价格项目的通知 |
| 文 号: |
|
关键词: |
|
| 索引号: |
/202602-00002 |
| 信息分类: |
卫生、体育 |
| 内容分类: |
服务价格 |
| 发文日期: |
2026-02-10 09:48:15 |
| 发布机构: |
霍山县中医院 |
| 生成日期: |
2026-02-10 09:48:15 |
| 来源单位: |
霍山县中医院 |
| 生效时间: |
|
| 废止时间: |
|
| 名 称: |
关于规范治理泌尿系统透析类医疗服务价格项目的通知 |
| 文 号: |
|
| 关键词: |
|
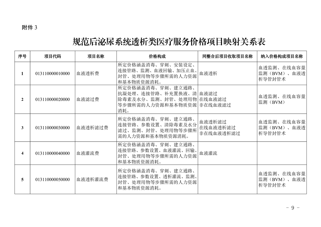
关于规范治理泌尿系统透析类医疗服务价格项目的通知