| 索引号: |
/202510-00005 |
信息分类: |
科技、教育 |
| 内容分类: |
预决算信息 |
发文日期: |
2025-10-24 14:48:45 |
| 发布机构: |
霍山县落儿岭镇中心学校 |
生成日期: |
2025-10-24 14:48:45 |
| 来源单位: |
霍山县落儿岭镇中心学校 |
| 生效时间: |
|
废止时间: |
|
| 名 称: |
霍山县落儿岭镇中心学校2024年度单位决算公开 |
| 文 号: |
|
关键词: |
|
| 索引号: |
/202510-00005 |
| 信息分类: |
科技、教育 |
| 内容分类: |
预决算信息 |
| 发文日期: |
2025-10-24 14:48:45 |
| 发布机构: |
霍山县落儿岭镇中心学校 |
| 生成日期: |
2025-10-24 14:48:45 |
| 来源单位: |
霍山县落儿岭镇中心学校 |
| 生效时间: |
|
| 废止时间: |
|
| 名 称: |
霍山县落儿岭镇中心学校2024年度单位决算公开 |
| 文 号: |
|
| 关键词: |
|
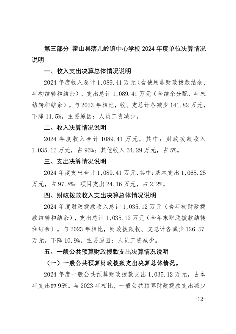
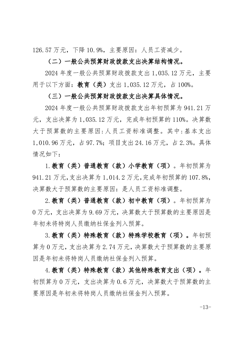
霍山县落儿岭镇中心学校2024年度单位决算公开