霍山县人民政府2024年政府信息公开工作年度报告
本报告是根据《中华人民共和国政府信息公开条例》(以下简称《条例》)和《关于做好2024年度政府信息公开年度报告编制和发布的工作提示》要求,由霍山县人民政府办公室编制。全文由总体情况、主动公开政府信息情况、收到和处理政府信息公开申请情况、政府信息公开行政复议和行政诉讼情况、存在的主要问题及改进情况、其他需要报告的事项六部分组成。本报告中所列数据的统计期限自2024年1月1日起至2024年12月31日止。如有疑问,请与霍山县人民政府办公室联系(地址:霍山县行政中心527室,电话:0564-5026063)。
一、总体情况
(一)主动公开。持续打牢工作基础,充实人员力量,将政务公开行政法规纳入领导干部、初任公务员培训等,加强业务培训指导。强化工作调度,制定《关于印发2024年政务公开专项行动任务清单的通知》,及时组织开展督查通报,压紧压实工作责任。全面落实公开要求,围绕县委政府重点工作,加强稳经济、扩投资等领域政策信息发布和解读,公开政策举措、进展成效等180余条,制作高质量解读10余篇,不断提高政策到达率和知晓率。及时有力回应群众关切,紧盯社会救助、就业创业、义务教育等民生重点,发布信息400余条。聚焦“高效办成一件事”,发布政务服务事项目录、办事指南、办理进展等,助力优化政务服务。发布《关于印发2024年度霍山县重大行政决策事项目录的通知》,现行意见征集全部进入“意见征集库”。开展“政府开放日”系列活动7场。强化权力运行公开,确保数据同源。
(二)依申请公开。依托依申请公开办理平台,加强对各部门指导,做到所有办件均全流程规范办理、资料归档;强化部门联动,做实“府院联动”机制,助力征迁领域依申请办理,全年累计受理74件依申请公开均按时办结。
(三)政府信息管理。开展年度规范性文件专项清理并公开最新结果,组织开展规范性文件格式问题自查自改,严格按照省市要求规范更新到位。持续加大信息发布、审核监管力度,加强主动公开保密性审查,持续开展个人隐私排查,完成无关、无效、不需长期保留以及涉及个人隐私等信息的清理。全年发布政府公报2期。
(四)政府信息公开平台建设。建成乡镇基层政务公开专区14个,设立线下政策咨询窗口17个,开展专区活动5场。建成“霍山县集成式政策解读库”“政策文件库”等专题,汇总展示政策信息110余条。加强公共企事业单位常态化信息公开,推进政府信息与官方微信公众号、政务服务等平台资源共享。
(五)监督保障。强化高位推动,政务公开纳入县政府对各部门年度目标绩效管理考核、占比不低于4%,县政府领导及时听取工作汇报。加强工作调度,召开培训会议等3次,开展集中办公4次、线下督查1次,推动责任落实。落实政府信息公开社会评议和责任追究制度,年度未发生因信息公开而产生的责任追究情况。
二、主动公开政府信息情况
|
第二十条第(一)项 |
|||
|
信息内容 |
本年制发件数 |
本年废止件数 |
现行有效件数 |
|
规章 |
0 |
0 |
0 |
|
行政规范性文件 |
2 |
48 |
127 |
|
第二十条第(五)项 |
|||
|
信息内容 |
本年处理决定数量 |
||
|
行政许可 |
16940 |
||
|
第二十条第(六)项 |
|||
|
信息内容 |
本年处理决定数量 |
||
|
行政处罚 |
1968 |
||
|
行政强制 |
39 |
||
|
第二十条第(八)项 |
|||
|
信息内容 |
本年收费金额(单位:万元) |
||
|
行政事业性收费 |
1576 |
||
三、收到和处理政府信息公开申请情况
|
(本列数据的勾稽关系为:第一项加第二项之和,等于第三项加第四项之和) |
申请人情况 |
||||||||
|
自然人 |
法人或其他组织 |
总计 |
|||||||
|
商业 企业 |
科研 机构 |
社会公益组织 |
法律服务机构 |
其他 |
|||||
|
一、本年新收政府信息公开申请数量 |
74 |
0 |
0 |
0 |
0 |
0 |
74 |
||
|
二、上年结转政府信息公开申请数量 |
1 |
0 |
0 |
0 |
0 |
0 |
1 |
||
|
三、本年度办理结果 |
(一)予以公开 |
38 |
0 |
0 |
0 |
0 |
0 |
38 |
|
|
(二)部分公开(区分处理的,只计这一情形,不计其他情形) |
12 |
0 |
0 |
0 |
0 |
0 |
12 |
||
|
(三)不予公开 |
1.属于国家秘密 |
0 |
0 |
0 |
0 |
0 |
0 |
0 |
|
|
2.其他法律行政法规禁止公开 |
0 |
0 |
0 |
0 |
0 |
0 |
0 |
||
|
3.危及“三安全一稳定” |
0 |
0 |
0 |
0 |
0 |
0 |
0 |
||
|
4.保护第三方合法权益 |
0 |
0 |
0 |
0 |
0 |
0 |
0 |
||
|
5.属于三类内部事务信息 |
7 |
0 |
0 |
0 |
0 |
0 |
7 |
||
|
6.属于四类过程性信息 |
0 |
0 |
0 |
0 |
0 |
0 |
0 |
||
|
7.属于行政执法案卷 |
0 |
0 |
0 |
0 |
0 |
0 |
0 |
||
|
8.属于行政查询事项 |
0 |
0 |
0 |
0 |
0 |
0 |
0 |
||
|
(四)无法提供 |
1.本机关不掌握相关政府信息 |
14 |
0 |
0 |
0 |
0 |
0 |
14 |
|
|
2.没有现成信息需要另行制作 |
0 |
0 |
0 |
0 |
0 |
0 |
0 |
||
|
3.补正后申请内容仍不明确 |
0 |
0 |
0 |
0 |
0 |
0 |
0 |
||
|
(五)不予处理 |
1.信访举报投诉类申请 |
1 |
0 |
0 |
0 |
0 |
0 |
1 |
|
|
2.重复申请 |
0 |
0 |
0 |
0 |
0 |
0 |
0 |
||
|
3.要求提供公开出版物 |
0 |
0 |
0 |
0 |
0 |
0 |
0 |
||
|
4.无正当理由大量反复申请 |
0 |
0 |
0 |
0 |
0 |
0 |
0 |
||
|
5.要求行政机关确认或重新出具已获取信息 |
0 |
0 |
0 |
0 |
0 |
0 |
0 |
||
|
(六)其他处理 |
1.申请人无正当理由逾期不补正、行政机关不再处理其政府信息公开申请 |
0 |
0 |
0 |
0 |
0 |
0 |
0 |
|
|
2.申请人逾期未按收费通知要求缴纳费用、行政机关不再处理其政府信息公开申请 |
0 |
0 |
0 |
0 |
0 |
0 |
0 |
||
|
3.其他 |
2 |
0 |
0 |
0 |
0 |
0 |
2 |
||
|
(七)总计 |
74 |
0 |
0 |
0 |
0 |
0 |
74 |
||
|
四、结转下年度继续办理 |
1 |
0 |
0 |
0 |
0 |
0 |
1 |
||
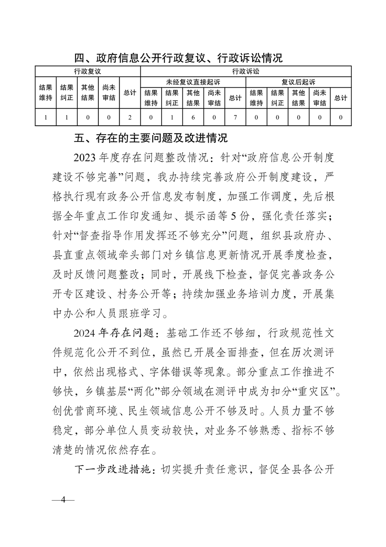
四、政府信息公开行政复议、行政诉讼情况
|
行政复议 |
行政诉讼 |
|||||||||||||
|
结果维持 |
结果 |
其他 |
尚未 |
总计 |
未经复议直接起诉 |
复议后起诉 |
||||||||
|
结果 |
结果 |
其他 |
尚未 |
总计 |
结果 |
结果 |
其他 |
尚未 |
总计 |
|||||
|
1 |
1 |
0 |
0 |
2 |
0 |
1 |
6 |
0 |
7 |
0 |
0 |
0 |
0 |
0 |
五、存在的主要问题及改进情况
2023年度存在问题整改情况:针对“政府信息公开制度建设不够完善”问题,我办持续完善政府公开制度建设,严格执行现有政务公开信息发布制度,加强工作调度,先后根据全年重点工作印发通知、提示函等5份,强化责任落实;针对“督查指导作用发挥还不够充分”问题,组织县政府办、县直重点领域牵头部门对乡镇信息更新情况开展季度检查,及时反馈问题整改;同时,开展线下检查,督促完善政务公开专区建设、村务公开等;持续加强业务培训力度,开展集中办公和人员跟班学习。
2024年存在问题:基础工作还不够细,行政规范性文件规范化公开不到位,虽然已开展全面排查,但在历次测评中,依然出现格式、字体错误等现象。部分重点工作推进不够快,乡镇基层“两化”部分领域在测评中成为扣分“重灾区”。创优营商环境、民生领域信息公开不够及时。
下一步改进措施:加大行政规范性文件常态化排查力度,针对格式等问题开展整改,确保按照规范格式公开;加强基层“两化”领域公开力度,落实常态化重点领域牵头开展测评制度,及时反馈问题、及时整改到位。加快重点工作推进,紧盯创优营商环境、稳经济大盘、民生福祉等领域,做好政策举措、落实成效等信息公开,确保重点领域信息全面公开,充分回应群众、企业等关心关切,提高政策的知晓率和到达率。
六、其他需要报告的事项
按照《国务院办公厅关于印发〈政府信息公开信息处理费管理办法〉的通知》(国办函〔2020〕109号)规定的按件、按量收费标准,本年度没有产生信息公开处理费。
2024年,我县充分结合广大群众关心关注的教育、医疗、就业等热点,开展系列政府开放日活动。例如,开展“春风行动就业护航”政府开放日活动 ,活动现场设置宣传展台、发放宣传彩页,现场答疑解惑,通过求职者与企业面对面交流,为大家提供更多就业岗位;例如,通过开展“政务开放 共促健康”主题政府开放日活动,让群众对中医药的历史渊源和现代应用有了更深入的了解,感受到了中医药在预防保健和治疗疾病方面的独特魅力。


皖公网安备 34152502000002号