繁體
长辈版
无障碍
网站地图
霍山智搜
网站首页
信息公开首页
信息公开目录
公开指南
公开年报
公开制度
依申请公开
数据发布
首页
公开首页
公开目录
公开指南
公开年报
公开制度
依申请公开
数据发布
您当前的位置:
首页
>
信息公开
> 霍山县政府办
>
财政资金
>
年度财政决算
>
各部门决算
索
引
号:
1134142700324246XH/202509-00078
信息分类:
各部门决算
发布机构:
霍山县政府办
生成日期:
2025-09-12
文 号:
有
效
性:
有效
废止时间:
暂无
名 称:
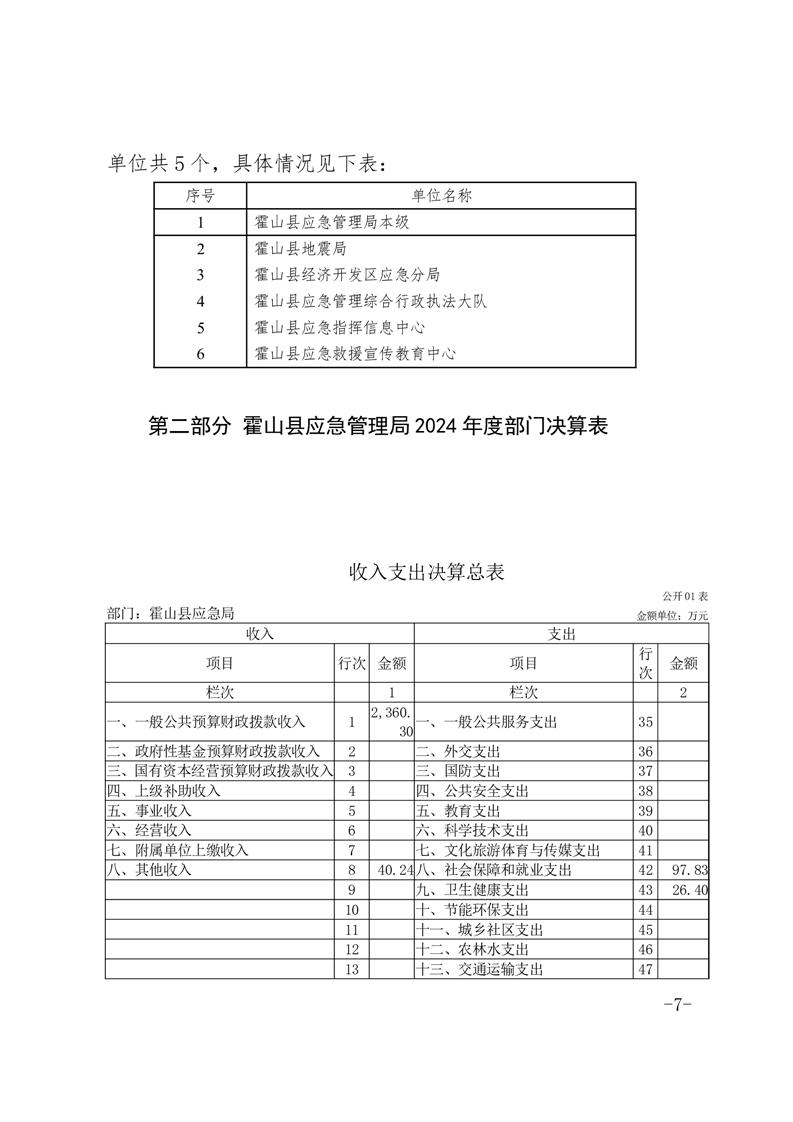
霍山县应急管理局2024年度部门决算
关
键
词:
索
引
号:
1134142700324246XH/202509-00078
信息分类:
各部门决算
发布机构:
霍山县政府办
生成日期:
2025-09-12
名 称:
霍山县应急管理局2024年度部门决算
有
效
性:
有效
废止时间:
暂无
文 号:
关
键
词:
霍山县应急管理局2024年度部门决算
浏览次数:
发表时间:2025-09-12 17:12
信息来源:霍山县应急局
我要纠错
字体:
[
大
中
小
]
附件一:
2024年度项目支出绩效自评表.pdf
附件二:
2024年度农房保险项目绩效评价报告.pdf
政策咨询
如果您对该政策文件有疑问,可以拨打标题上方的电话咨询相关部门。
扫一扫在手机打开当前页
标签:
打印本页