繁體
长辈版
无障碍
网站地图
霍山智搜
网站首页
信息公开首页
信息公开目录
公开指南
公开年报
公开制度
依申请公开
数据发布
首页
公开首页
公开目录
公开指南
公开年报
公开制度
依申请公开
数据发布
您当前的位置:
首页
>
信息公开
> 霍山县政府办
>
行政权力运行
>
公共服务和中介清单
索
引
号:
1134142700324246XH/202601-00025
信息分类:
公共服务和中介清单
发布机构:
霍山县政府办
生成日期:
2026-01-29
文 号:
有
效
性:
有效
废止时间:
暂无
名 称:
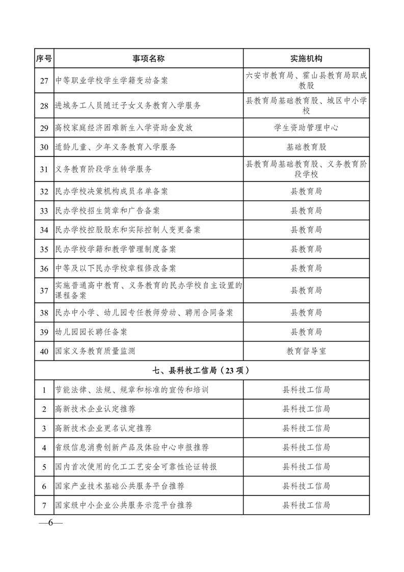
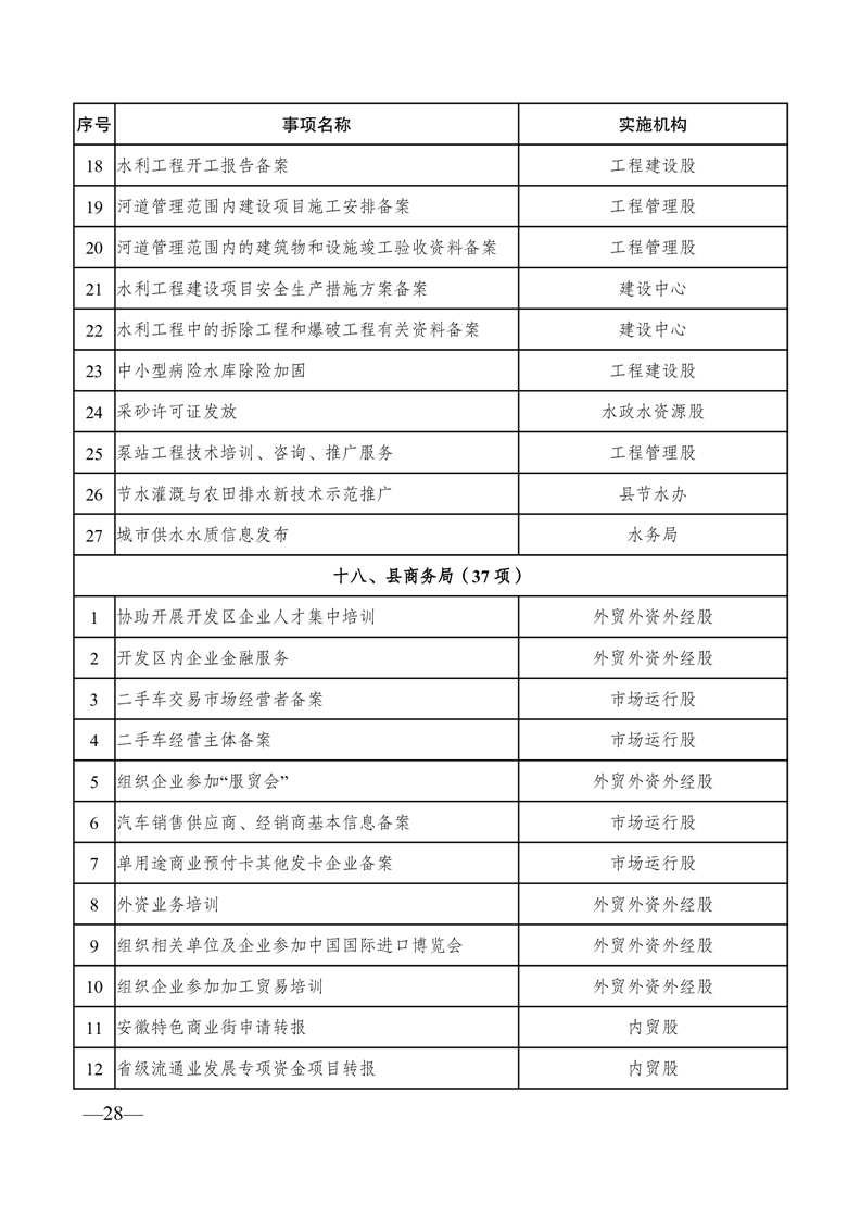
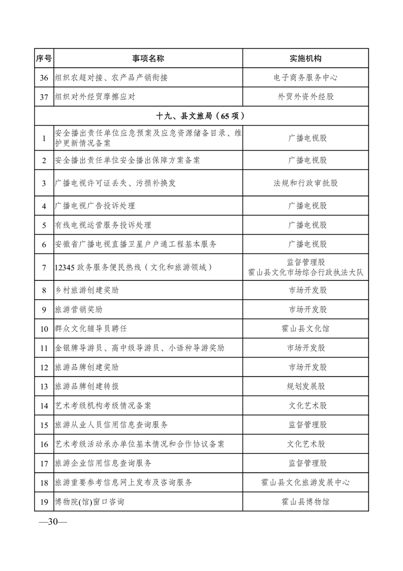
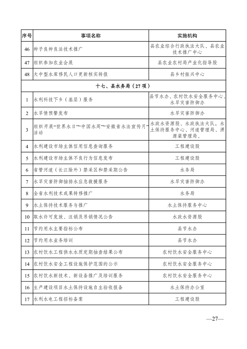
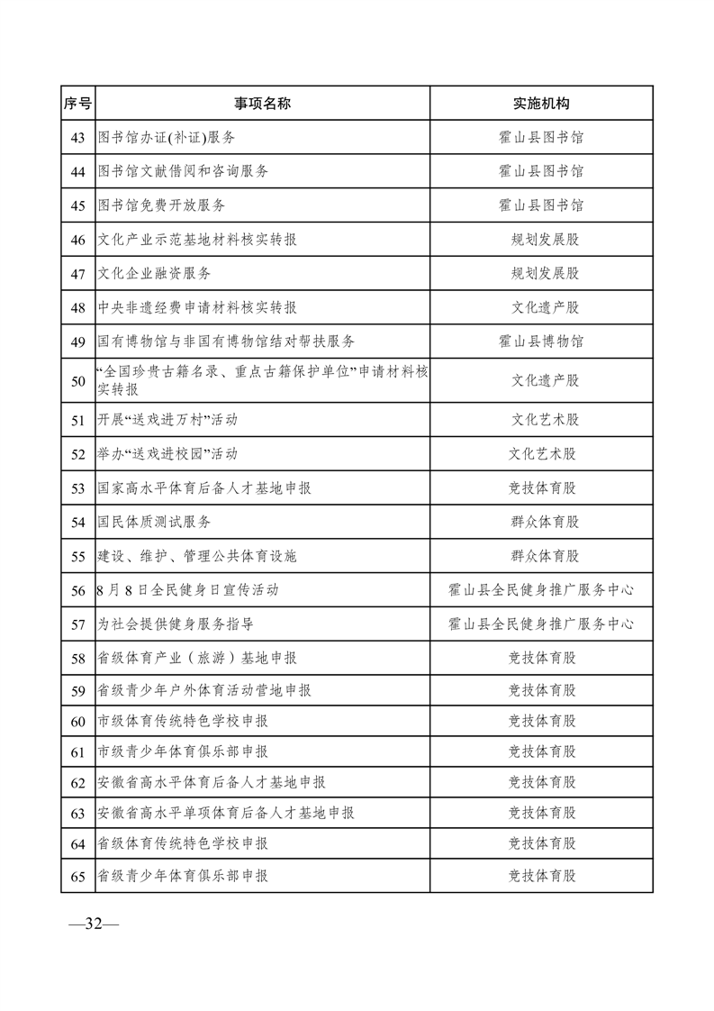
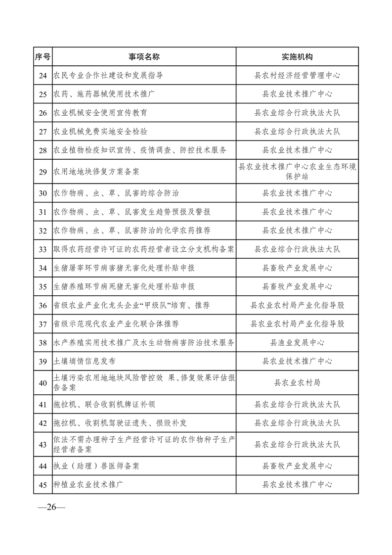
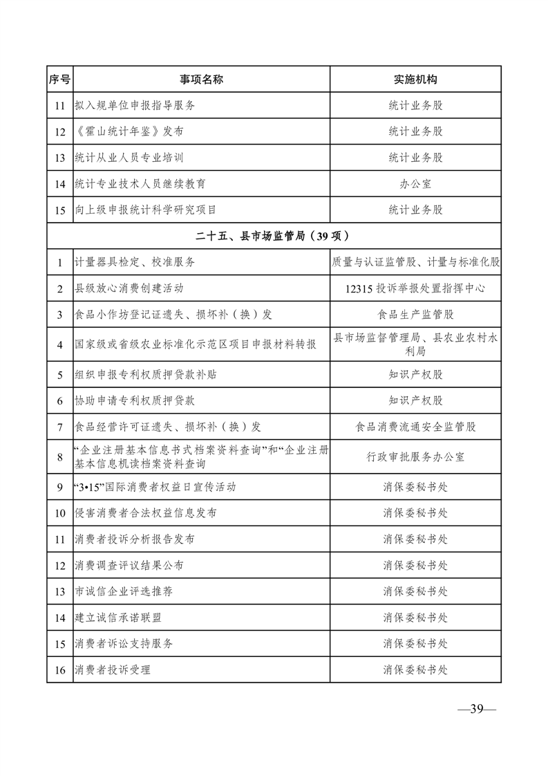
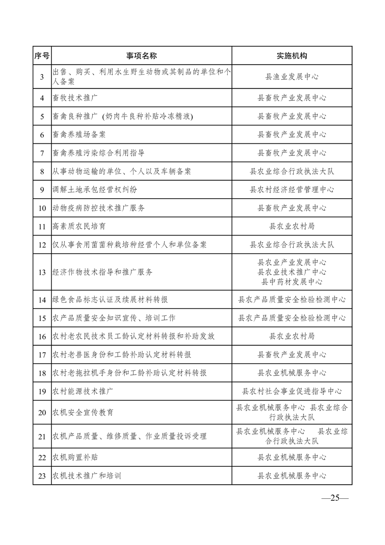
霍山县县级公共服务清单(2025年版)
关
键
词:
索
引
号:
1134142700324246XH/202601-00025
信息分类:
公共服务和中介清单
发布机构:
霍山县政府办
生成日期:
2026-01-29
名 称:
霍山县县级公共服务清单(2025年版)
有
效
性:
有效
废止时间:
暂无
文 号:
关
键
词:
霍山县县级公共服务清单(2025年版)
浏览次数:
发表时间:2026-01-29 10:47
信息来源:霍山县政府办
我要纠错
字体:
[
大
中
小
]
政策咨询
如果您对该政策文件有疑问,可以拨打标题上方的电话咨询相关部门。
扫一扫在手机打开当前页
标签:
打印本页