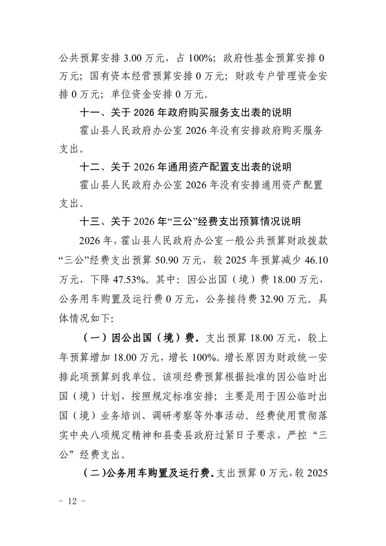
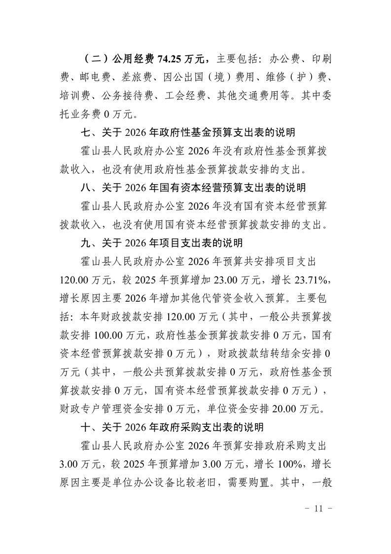
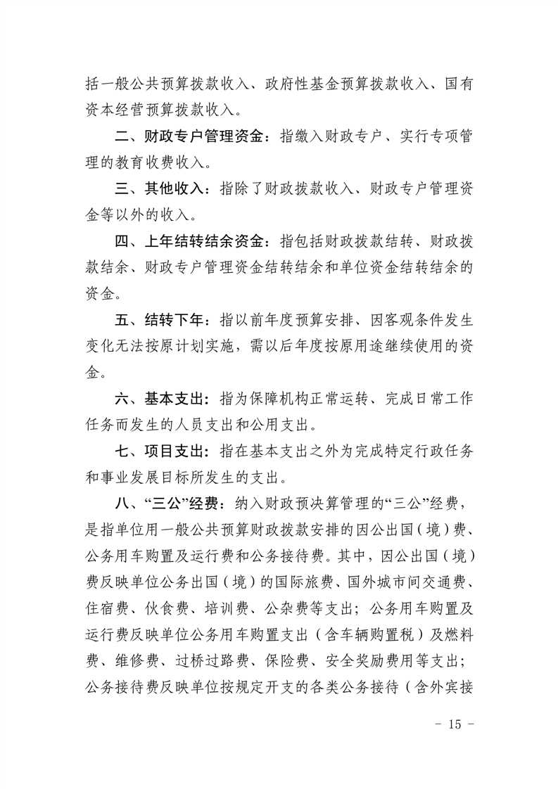
您当前的位置:首页 > 信息公开 > 霍山县政府办 > 财政资金 > 年度财政预算 > 政府办公室预算

霍山县人民政府办公室2026年部门预算

浏览次数: 发表时间:2026-02-12 10:32 信息来源:霍山县政府办  字体:[  ]
                               表一、2025年收支总表.pdf
                               表二、2025年收入总表.pdf
                               表三、2025年支出总表.pdf
                               表四、2025年财政拨款收支总表.pdf
                               表五、2025年一般公共预算支出表.pdf
                               表六、2025年一般公共预算基本支出.pdf
                               表七、政府性基金预算支出表.pdf
                               表八、国有资本经营预算支出表.pdf
                               表九、项目支出表.pdf
                               表十、政府采购支出表.pdf
                               表十一、购买服务支出表.pdf
                               表十二、资产配置预算表.pdf
                               表十三、三公经费支出预算表.pdf
                               表十四、绩效目标.pdf

政策咨询

如果您对该政策文件有疑问,可以拨打标题上方的电话咨询相关部门。

扫一扫在手机打开当前页
标签: