繁體
长辈版
无障碍
网站地图
霍山智搜
网站首页
信息公开首页
信息公开目录
公开指南
公开年报
公开制度
依申请公开
数据发布
首页
公开首页
公开目录
公开指南
公开年报
公开制度
依申请公开
数据发布
您当前的位置:
首页
>
信息公开
> 霍山县政府办
>
财政资金
>
“三公”经费情况
>
各部门“三公”经费
索
引
号:
1134142700324246XH/202602-00071
信息分类:
各部门“三公”经费
发布机构:
霍山县政府办
生成日期:
2026-02-14
文 号:
有
效
性:
有效
废止时间:
暂无
名 称:
霍山县文学艺术界联合会2026年一般公共预算安排“三公”经费情况
关
键
词:
索
引
号:
1134142700324246XH/202602-00071
信息分类:
各部门“三公”经费
发布机构:
霍山县政府办
生成日期:
2026-02-14
名 称:
霍山县文学艺术界联合会2026年一般公共预算安排“三公”经费情况
有
效
性:
有效
废止时间:
暂无
文 号:
关
键
词:
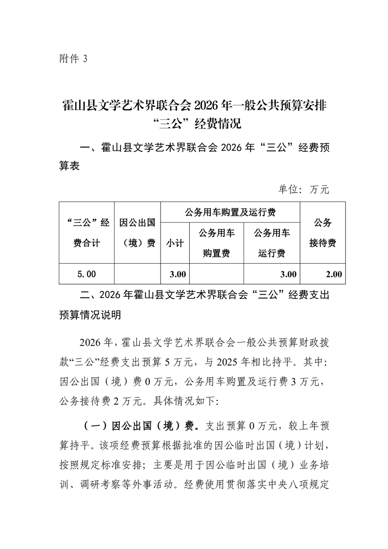
霍山县文学艺术界联合会2026年一般公共预算安排“三公”经费情况
浏览次数:
发表时间:2026-02-14 16:50
信息来源:霍山县财政局
我要纠错
字体:
[
大
中
小
]
政策咨询
如果您对该政策文件有疑问,可以拨打标题上方的电话咨询相关部门。
扫一扫在手机打开当前页
标签:
打印本页