繁體
长辈版
无障碍
网站地图
霍山智搜
网站首页
信息公开首页
信息公开目录
公开指南
公开年报
公开制度
依申请公开
数据发布
首页
公开首页
公开目录
公开指南
公开年报
公开制度
依申请公开
数据发布
您当前的位置:
首页
>
信息公开
> 霍山县政府办
>
财政资金
>
年度财政预算
>
各部门预算
索
引
号:
1134142700324246XH/202602-00072
信息分类:
各部门预算
发布机构:
霍山县政府办
生成日期:
2026-02-14
文 号:
有
效
性:
有效
废止时间:
暂无
名 称:
霍山县委办公室2026年部门预算
关
键
词:
索
引
号:
1134142700324246XH/202602-00072
信息分类:
各部门预算
发布机构:
霍山县政府办
生成日期:
2026-02-14
名 称:
霍山县委办公室2026年部门预算
有
效
性:
有效
废止时间:
暂无
文 号:
关
键
词:
霍山县委办公室2026年部门预算
浏览次数:
发表时间:2026-02-14 16:53
信息来源:霍山县财政局
我要纠错
字体:
[
大
中
小
]
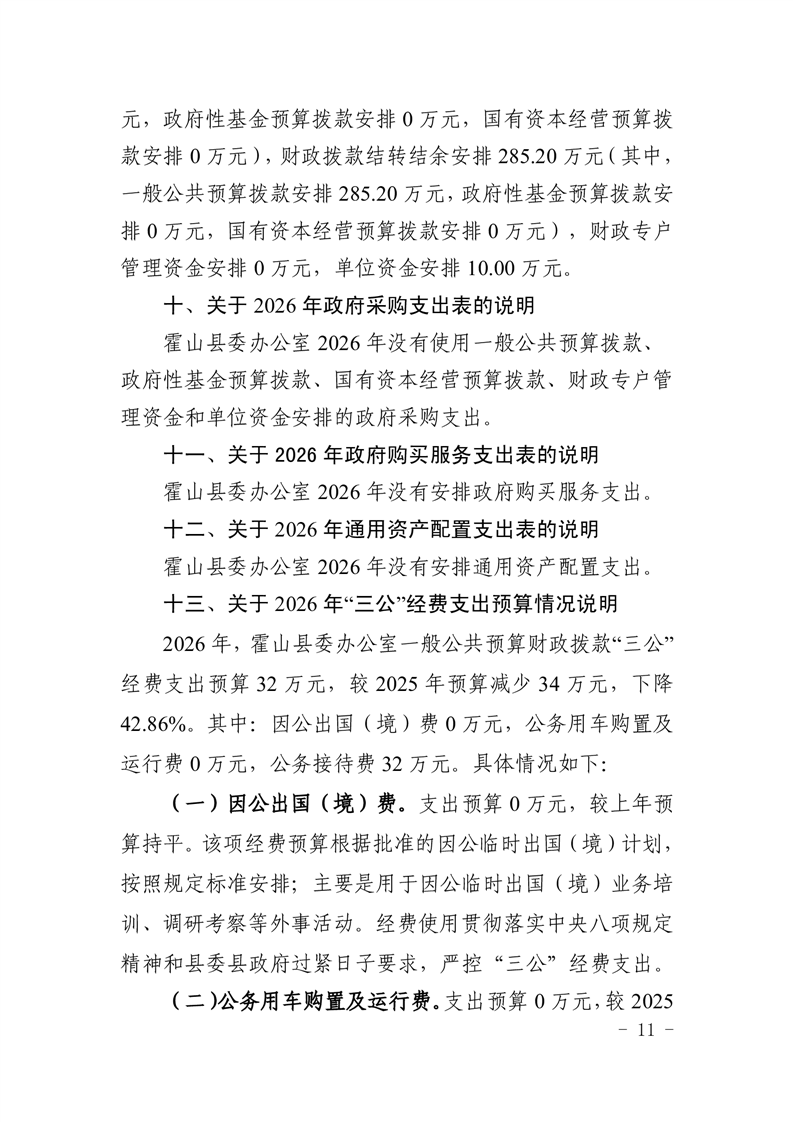
表一、2026年收支总表.pdf
表二、2026年收入总表.pdf
表三、2026年支出总表.pdf
表四、2026年财政拨款收支总表.pdf
表五、2026年一般公共预算支出表.pdf
表六、2026年一般公共预算基本支出表.pdf
表七、2026年政府性基金预算支出表.pdf
表八、2026年国有资本经营预算支出表.pdf
表九、2026年项目支出表.pdf
表十、2026年政府采购支出表.pdf
表十一、2026年政府购买服务支出表.pdf
表十二、2026年资产配置预算表.pdf
表十三、2026年一般公共预算“三公”经费支出预算表.pdf
表十四、项目支出绩效目标申报表.pdf
政策咨询
如果您对该政策文件有疑问,可以拨打标题上方的电话咨询相关部门。
扫一扫在手机打开当前页
标签:
打印本页