网站地图
霍山智搜
网站首页
信息公开首页
信息公开目录
公开指南
公开年报
公开制度
依申请公开
数据发布
首页
公开首页
公开目录
公开指南
公开年报
公开制度
依申请公开
数据发布
您当前的位置:
首页
>
信息公开
> 霍山县民政局
>
基层重点领域信息公开
>
社会福利
>
老年人福利
索
引
号:
11341427003242777F/202604-00033
信息分类:
老年人福利
发布机构:
霍山县民政局
生成日期:
2026-04-28
文 号:
有
效
性:
有效
废止时间:
暂无
名 称:
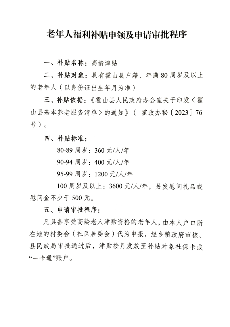
老年人福利补贴申领及申请审批程序(高龄津贴)
关
键
词:
索
引
号:
11341427003242777F/202604-00033
信息分类:
老年人福利
发布机构:
霍山县民政局
生成日期:
2026-04-28
名 称:
老年人福利补贴申领及申请审批程序(高龄津贴)
有
效
性:
有效
废止时间:
暂无
文 号:
关
键
词:
老年人福利补贴申领及申请审批程序(高龄津贴)
浏览次数:
发表时间:2026-04-28 16:48
信息来源:霍山县民政局
我要纠错
字体:
[
大
中
小
]
政策咨询
如果您对该政策文件有疑问,可以拨打标题上方的电话咨询相关部门。
扫一扫在手机打开当前页
标签:
打印本页