繁體
长辈版
无障碍
网站地图
霍山智搜
网站首页
信息公开首页
信息公开目录
公开指南
公开年报
公开制度
依申请公开
数据发布
首页
公开首页
公开目录
公开指南
公开年报
公开制度
依申请公开
数据发布
您当前的位置:
首页
>
信息公开
> 霍山县交运局
>
重点领域信息公开
>
国民经济和社会发展规划
>
专项规划和区域规划
索
引
号:
11341427003242646K/202204-00001
信息分类:
专项规划和区域规划
发布机构:
霍山县交运局
生成日期:
2022-04-02
文 号:
有
效
性:
有效
废止时间:
暂无
名 称:
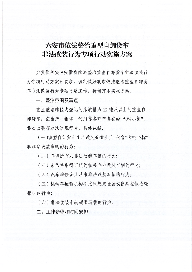
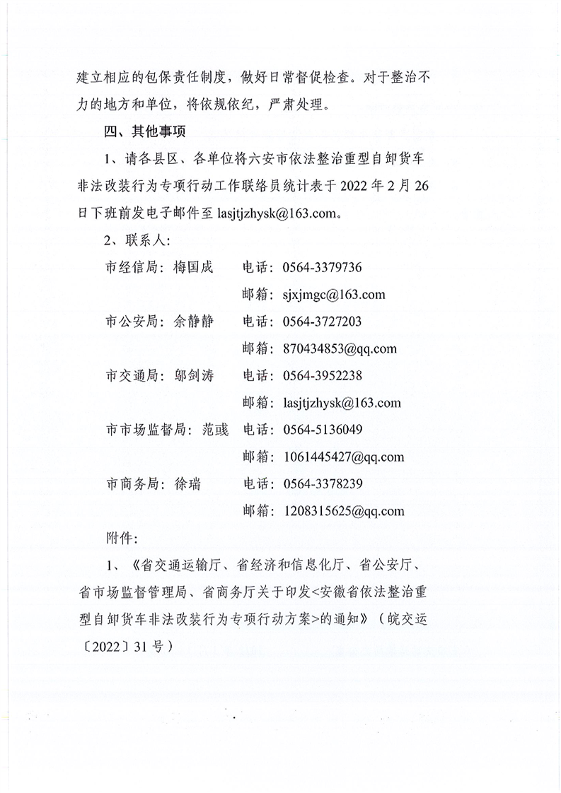
【政策文件】六安市交通运输局六安市经济和信息化局六安市公安局六安市市场监督管理局六安市商务局关于印发《六安市依法整治重型自卸货车非法改装行为专项行动实施方案》的通知
关
键
词:
索
引
号:
11341427003242646K/202204-00001
信息分类:
专项规划和区域规划
发布机构:
霍山县交运局
生成日期:
2022-04-02
名 称:
【政策文件】六安市交通运输局六安市经济和信息化局六安市公安局六安市市场监督管理局六安市商务局关于印发《六安市依法整治重型自卸货车非法改装行为专项行动实施方案》的通知
有
效
性:
有效
废止时间:
暂无
文 号:
关
键
词:
【政策文件】六安市交通运输局六安市经济和信息化局六安市公安局六安市市场监督管理局六安市商务局关于印发《六安市依法整治重型自卸货车非法改装行为专项行动实施方案》的通知
浏览次数:
发表时间:2022-04-02 09:34
信息来源:霍山县交运局
我要纠错
字体:
[
大
中
小
]
政策咨询
如果您对该政策文件有疑问,可以拨打标题上方的电话咨询相关部门。
扫一扫在手机打开当前页
标签:
打印本页