繁體
长辈版
无障碍
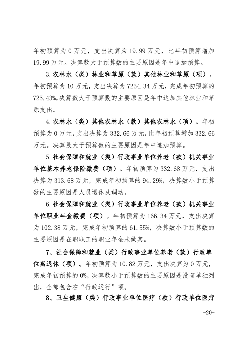
网站地图
霍山智搜
网站首页
信息公开首页
信息公开目录
公开指南
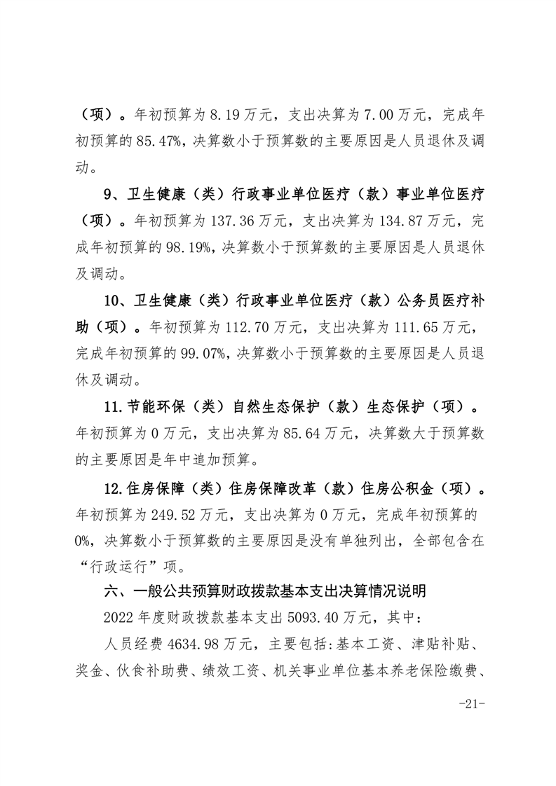
公开年报
公开制度
依申请公开
数据发布
首页
公开首页
公开目录
公开指南
公开年报
公开制度
依申请公开
数据发布
您当前的位置:
首页
>
信息公开
> 霍山县林业局
>
财政资金
>
年度财政预决算及“三公”经费情况
>
本部门决算
索
引
号:
11341427003242531D/202309-00015
信息分类:
本部门决算
发布机构:
霍山县林业局
生成日期:
2023-09-28
文 号:
有
效
性:
有效
废止时间:
暂无
名 称:
霍山县林业局2022年度部门决算
关
键
词:
索
引
号:
11341427003242531D/202309-00015
信息分类:
本部门决算
发布机构:
霍山县林业局
生成日期:
2023-09-28
名 称:
霍山县林业局2022年度部门决算
有
效
性:
有效
废止时间:
暂无
文 号:
关
键
词:
霍山县林业局2022年度部门决算
浏览次数:
发表时间:2023-09-28 14:34
信息来源:霍山县林业局
我要纠错
字体:
[
大
中
小
]
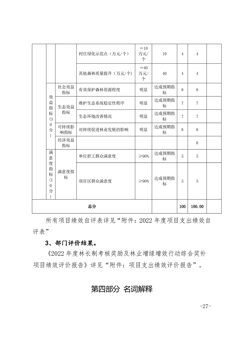
2022年度项目支出绩效自评表及2022年度林长制考核奖励及林业增绿增效行动综合奖补项目绩效评价报告.pdf
政策咨询
如果您对该政策文件有疑问,可以拨打标题上方的电话咨询相关部门。
扫一扫在手机打开当前页
标签:
打印本页