繁體
长辈版
无障碍
网站地图
霍山智搜
网站首页
信息公开首页
信息公开目录
公开指南
公开年报
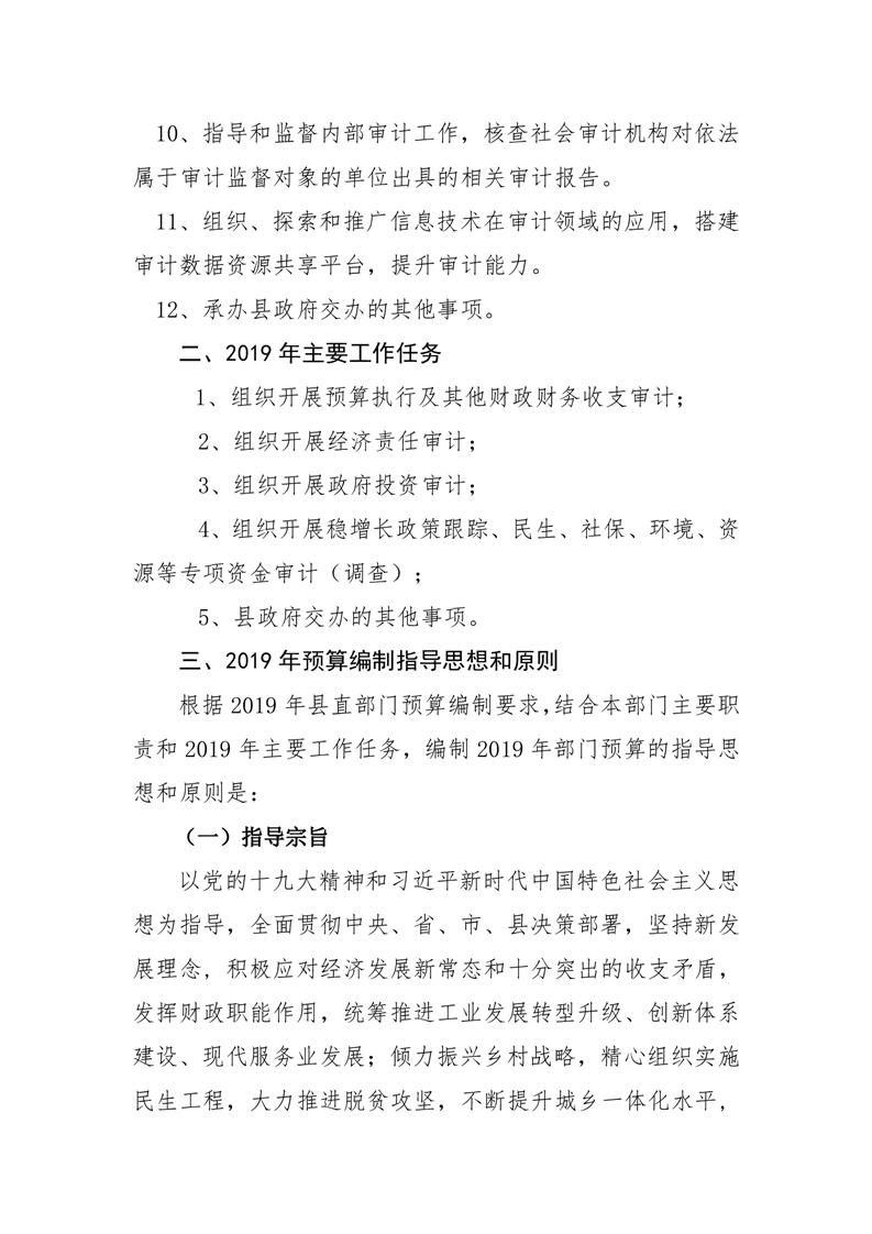
公开制度
依申请公开
数据发布
首页
公开首页
公开目录
公开指南
公开年报
公开制度
依申请公开
数据发布
您当前的位置:
首页
>
信息公开
> 霍山县审计局
>
财政资金
>
年度财政预决算及“三公”经费情况
>
本部门预算
索
引
号:
11341427003242769L/201901-00003
信息分类:
本部门预算
发布机构:
霍山县审计局
生成日期:
2019-01-28
文 号:
有
效
性:
有效
废止时间:
暂无
名 称:
霍山县审计局2019年部门预算公开说明
关
键
词:
索
引
号:
11341427003242769L/201901-00003
信息分类:
本部门预算
发布机构:
霍山县审计局
生成日期:
2019-01-28
名 称:
霍山县审计局2019年部门预算公开说明
有
效
性:
有效
废止时间:
暂无
文 号:
关
键
词:
霍山县审计局2019年部门预算公开说明
浏览次数:
发表时间:2019-01-28 15:44
信息来源:霍山县审计局
我要纠错
字体:
[
大
中
小
]
政策咨询
如果您对该政策文件有疑问,可以拨打标题上方的电话咨询相关部门。
扫一扫在手机打开当前页
标签:
打印本页