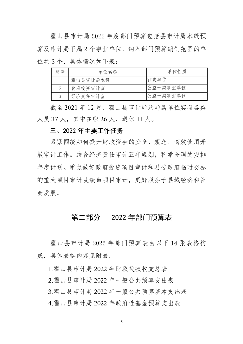
繁體
长辈版
无障碍
网站地图
霍山智搜
网站首页
信息公开首页
信息公开目录
公开指南
公开年报
公开制度
依申请公开
数据发布
首页
公开首页
公开目录
公开指南
公开年报
公开制度
依申请公开
数据发布
您当前的位置:
首页
>
信息公开
> 霍山县审计局
>
财政资金
>
年度财政预决算及“三公”经费情况
>
本部门预算
索
引
号:
11341427003242769L/202201-00003
信息分类:
本部门预算
发布机构:
霍山县审计局
生成日期:
2022-01-25
文 号:
有
效
性:
有效
废止时间:
暂无
名 称:
霍山县审计局2022年部门预算公开
关
键
词:
索
引
号:
11341427003242769L/202201-00003
信息分类:
本部门预算
发布机构:
霍山县审计局
生成日期:
2022-01-25
名 称:
霍山县审计局2022年部门预算公开
有
效
性:
有效
废止时间:
暂无
文 号:
关
键
词:
霍山县审计局2022年部门预算公开
浏览次数:
发表时间:2022-01-25 10:42
信息来源:霍山县审计局
我要纠错
字体:
[
大
中
小
]
表一、霍山县审计局2022年财政拨款收支总表.pdf
表二、霍山县审计局2022年一般公共预算支出表.pdf
表三、霍山县审计局2022年一般公共预算基本支出表.pdf
表四、霍山县审计局2022年政府性基金预算支出表.pdf
表五、霍山县审计局2022年国有资本经营预算支出表.pdf
表六、霍山县审计局2022年收支总表.pdf
表七、霍山县审计局2022年收入总表.pdf
表八、霍山县审计局2022年支出总表.pdf
表九、霍山县审计局2022年基本支出总表.pdf
表十、霍山县审计局2022年项目支出总表.pdf
表十一、霍山县审计局2022年政府采购支出表.pdf
表十二、霍山县审计局2022年政府购买服务支出表.pdf
表十三、霍山县审计局2022年“三公”经费支出预算表.pdf
表十四、霍山县审计局2022年项目支出绩效目标表.pdf
政策咨询
如果您对该政策文件有疑问,可以拨打标题上方的电话咨询相关部门。
扫一扫在手机打开当前页
标签:
打印本页