繁體
长辈版
无障碍
网站地图
霍山智搜
网站首页
信息公开首页
信息公开目录
公开指南
公开年报
公开制度
依申请公开
数据发布
首页
公开首页
公开目录
公开指南
公开年报
公开制度
依申请公开
数据发布
您当前的位置:
首页
>
信息公开
> 霍山县应急局
>
财政资金
>
年度财政预决算及“三公”经费情况
>
本部门预算
索
引
号:
11341427783069134W/202402-00006
信息分类:
本部门预算
发布机构:
霍山县应急局
生成日期:
2024-02-06
文 号:
有
效
性:
有效
废止时间:
暂无
名 称:
霍山县应急管理局2024年部门预算公开
关
键
词:
索
引
号:
11341427783069134W/202402-00006
信息分类:
本部门预算
发布机构:
霍山县应急局
生成日期:
2024-02-06
名 称:
霍山县应急管理局2024年部门预算公开
有
效
性:
有效
废止时间:
暂无
文 号:
关
键
词:
霍山县应急管理局2024年部门预算公开
浏览次数:
发表时间:2024-02-06 16:16
信息来源:霍山县应急局
我要纠错
字体:
[
大
中
小
]
附件:
表八、2024年国有资本经营预算支出表.pdf
表二、2024年收入总表.pdf
表九、2024年基本支出总表.pdf
表六、2024年一般公共预算基本支出.pdf
表七、2024年政府性基金预算支出表.pdf
表三、2024年支出总表.pdf
表十、2024年项目支出总表.pdf
表十二、2024年政府购买服务支出表.pdf
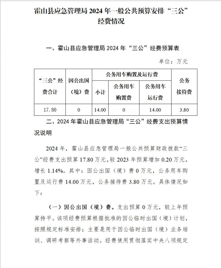
表十三、2024年“三公”经费支出预算表.pdf
表十四、2024年项目支出绩效目标表.pdf
表十一、2024年政府采购支出表.pdf
表四、2024年财政拨款收支总表.pdf
表五、2024年一般公共预算支出表.pdf
表一、2024年收支总表.pdf
政策咨询
如果您对该政策文件有疑问,可以拨打标题上方的电话咨询相关部门。
扫一扫在手机打开当前页
标签:
打印本页