



















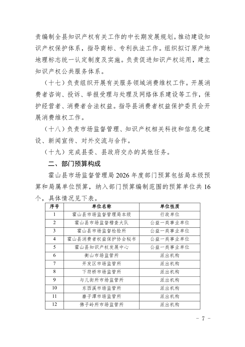
附件表1:霍山县市场监督管理局2026年收支总表.pdf
附件表2:霍山县市场监督管理局2026年收入总表.pdf
附件表3:霍山县市场监督管理局2026年支出总表.pdf
附件表4:霍山县市场监督管理局2026年财政拨款收支总表.pdf
附件表5:霍山县市场监督管理局2026年一般公共预算支出表.pdf
附件表6:霍山县市场监督管理局2026年一般公共预算基本支出表.pdf
附件表7:霍山县市场监督管理局2026年政府性基金预算支出表.pdf
附件表8:霍山县市场监督管理局2026年国有资本经营预算支出表.pdf
附件表9:霍山县市场监督管理局2026年项目支出表.pdf
附件表10:霍山县市场监督管理局2026年政府采购支出表.pdf
附件表11:霍山县市场监督管理局2026年政府购买服务支出表.pdf
附件表12:霍山县市场监督管理局2026年资产配置预算表.pdf
附件表13:霍山县市场监督管理局 2026 年“三公”经费支出预算表.pdf
附件表14:霍山县市场监督管理局 2026 年项目支出绩效目标表.pdf