繁體
长辈版
无障碍
网站地图
霍山智搜
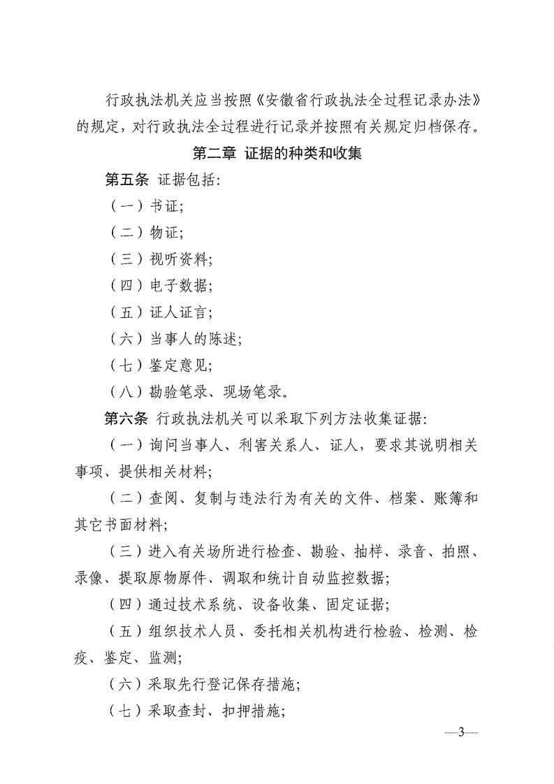
网站首页
信息公开首页
信息公开目录
公开指南
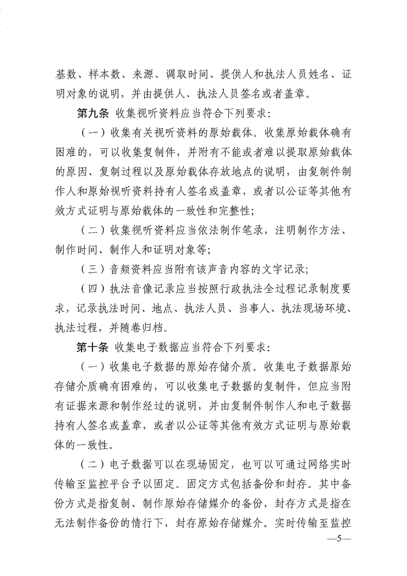
公开年报
公开制度
依申请公开
数据发布
首页
公开首页
公开目录
公开指南
公开年报
公开制度
依申请公开
数据发布
您当前的位置:
首页
>
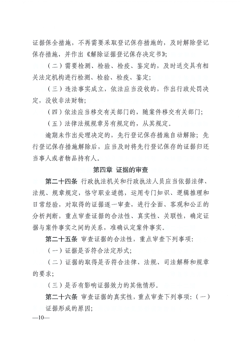
信息公开
> 霍山县城管局
>
行政权力运行
>
行政执法公示
>
职责权限依据
索
引
号:
11341427779058619T/202112-00013
信息分类:
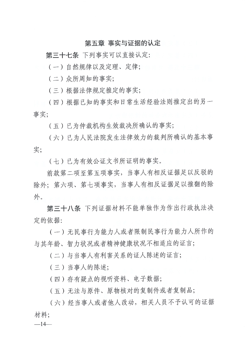
职责权限依据
发布机构:
霍山县城管局
生成日期:
2021-12-23
文 号:
有
效
性:
有效
废止时间:
暂无
名 称:
关于印发安徽省行政执法证据收集与运用指引(试行)的通知
关
键
词:
索
引
号:
11341427779058619T/202112-00013
信息分类:
职责权限依据
发布机构:
霍山县城管局
生成日期:
2021-12-23
名 称:
关于印发安徽省行政执法证据收集与运用指引(试行)的通知
有
效
性:
有效
废止时间:
暂无
文 号:
关
键
词:
关于印发安徽省行政执法证据收集与运用指引(试行)的通知
浏览次数:
发表时间:2021-12-23 15:54
信息来源:霍山县城管局
我要纠错
字体:
[
大
中
小
]
政策咨询
如果您对该政策文件有疑问,可以拨打标题上方的电话咨询相关部门。
扫一扫在手机打开当前页
标签:
打印本页