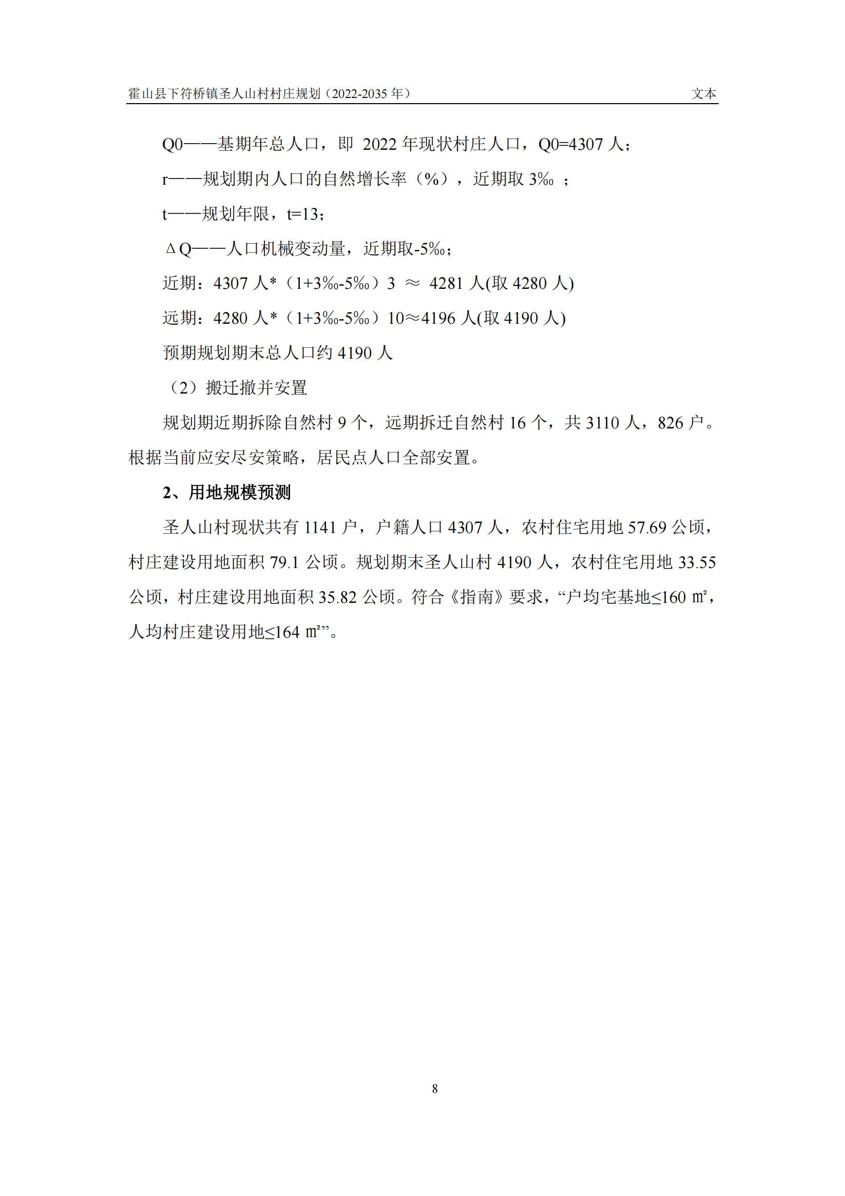
繁體
长辈版
无障碍
网站地图
霍山智搜
网站首页
信息公开首页
信息公开目录
公开指南
公开年报
公开制度
依申请公开
数据发布
首页
公开首页
公开目录
公开指南
公开年报
公开制度
依申请公开
数据发布
您当前的位置:
首页
>
信息公开
> 霍山县下符桥镇
>
基层重点领域信息公开(新)
>
自然资源
>
国土空间规划编制
索
引
号:
/202403-00089
信息分类:
国土空间规划编制
发布机构:
霍山县下符桥镇
生成日期:
2024-03-22
文 号:
有
效
性:
有效
废止时间:
暂无
名 称:
【批前公示】霍山县下符桥镇圣人山村村庄规划
关
键
词:
索
引
号:
/202403-00089
信息分类:
国土空间规划编制
发布机构:
霍山县下符桥镇
生成日期:
2024-03-22
名 称:
【批前公示】霍山县下符桥镇圣人山村村庄规划
有
效
性:
有效
废止时间:
暂无
文 号:
关
键
词:
【批前公示】霍山县下符桥镇圣人山村村庄规划
浏览次数:
发表时间:2024-03-22 13:13
信息来源:霍山县下符桥镇
我要纠错
字体:
[
大
中
小
]
政策咨询
如果您对该政策文件有疑问,可以拨打标题上方的电话咨询相关部门。
扫一扫在手机打开当前页
标签:
打印本页