繁體
长辈版
无障碍
网站地图
霍山智搜
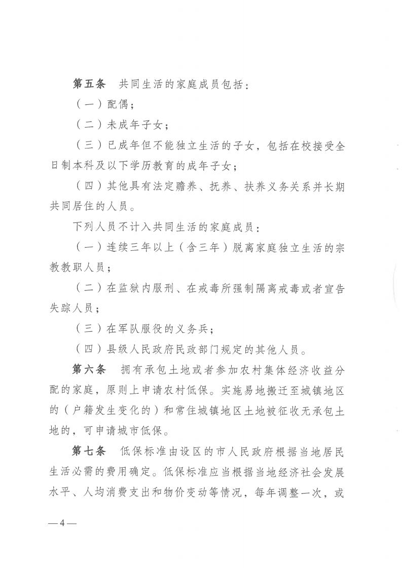
网站首页
信息公开首页
信息公开目录
公开指南
公开年报
公开制度
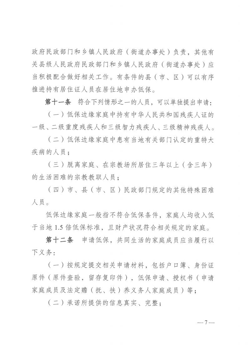
依申请公开
数据发布
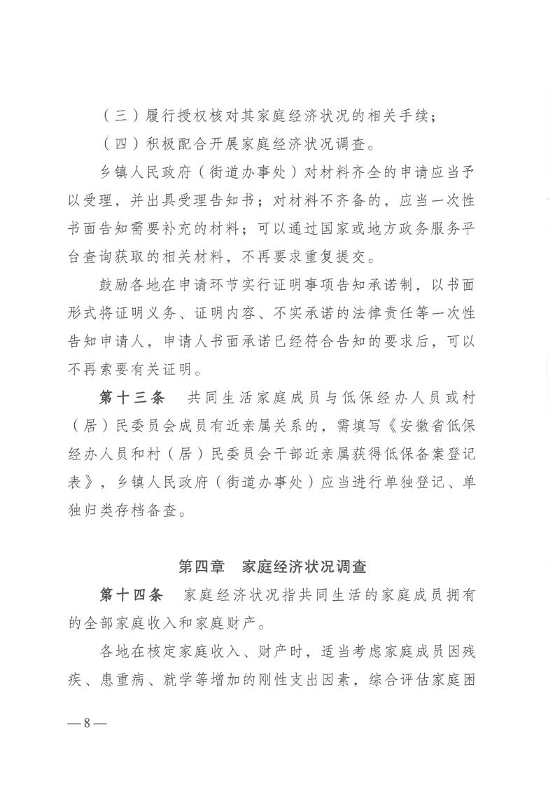
首页
公开首页
公开目录
公开指南
公开年报
公开制度
依申请公开
数据发布
您当前的位置:
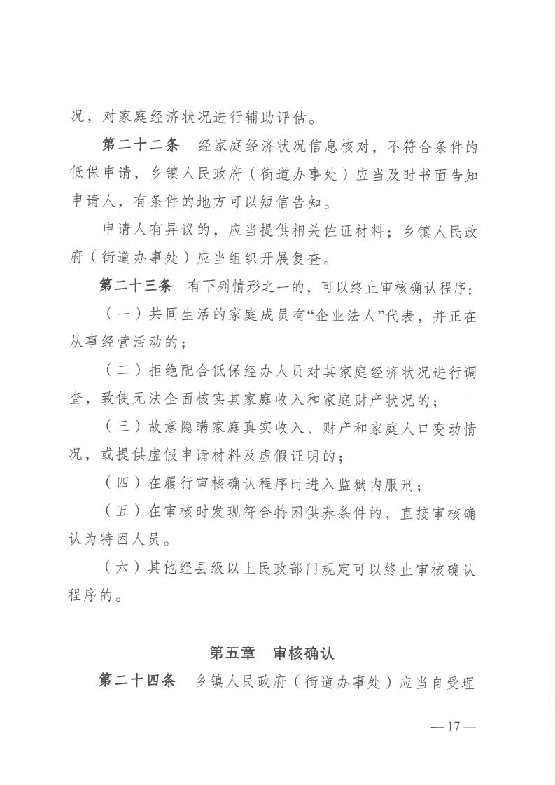
首页
>
信息公开
> 霍山县太平畈乡
>
财政资金
>
财政专项资金管理和使用情况
>
城乡居民最低生活保障补助资金管理和使用
>
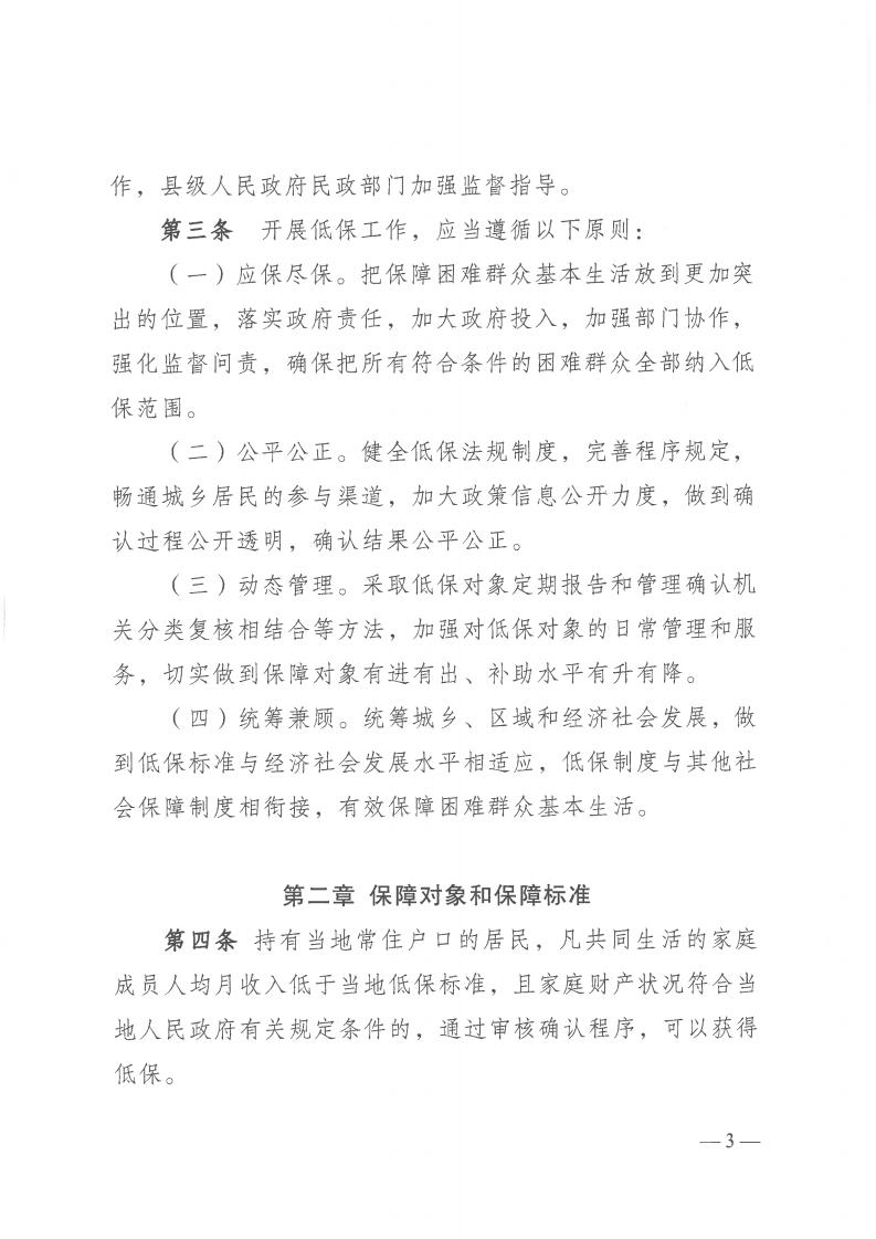
政策与标准
索
引
号:
/202209-00016
信息分类:
政策与标准
发布机构:
霍山县太平畈乡
生成日期:
2025-07-02
文 号:
皖民社救字〔2023〕41号
有
效
性:
有效
废止时间:
暂无
名 称:
【政策法规文件】关于印发《安徽省最低生活保障工作操作规程》的通知(皖民社救字〔2023〕41号)
关
键
词:
最低生活保障
索
引
号:
/202209-00016
信息分类:
政策与标准
发布机构:
霍山县太平畈乡
生成日期:
2025-07-02
名 称:
【政策法规文件】关于印发《安徽省最低生活保障工作操作规程》的通知(皖民社救字〔2023〕41号)
有
效
性:
有效
废止时间:
暂无
文 号:
皖民社救字〔2023〕41号
关
键
词:
最低生活保障
【政策法规文件】关于印发《安徽省最低生活保障工作操作规程》的通知(皖民社救字〔2023〕41号)
浏览次数:
发表时间:2025-07-02 14:43
信息来源:霍山县太平畈乡
我要纠错
字体:
[
大
中
小
]
政策咨询
如果您对该政策文件有疑问,可以拨打标题上方的电话咨询相关部门。
扫一扫在手机打开当前页
标签:
打印本页