繁體
长辈版
无障碍
网站地图
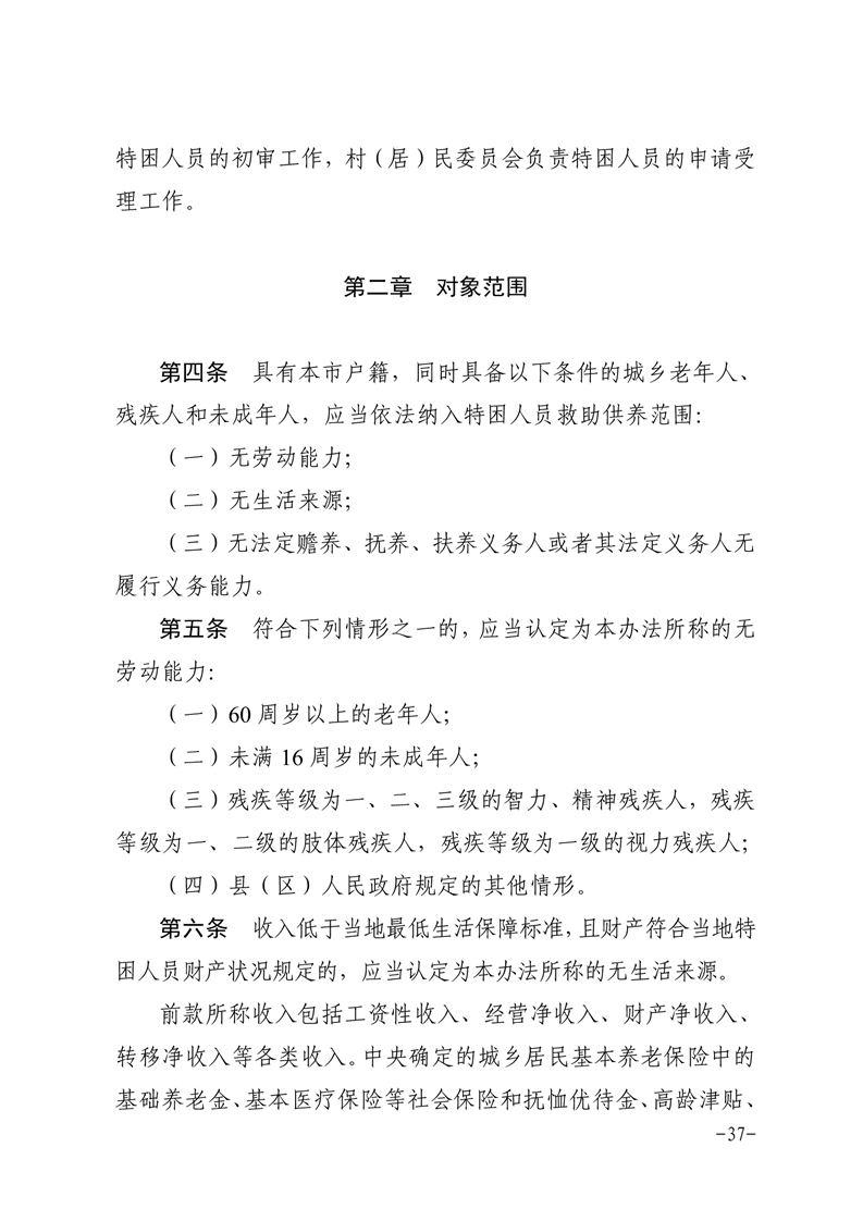
霍山智搜
网站首页
信息公开首页
信息公开目录
公开指南
公开年报
公开制度
依申请公开
数据发布
首页
公开首页
公开目录
公开指南
公开年报
公开制度
依申请公开
数据发布
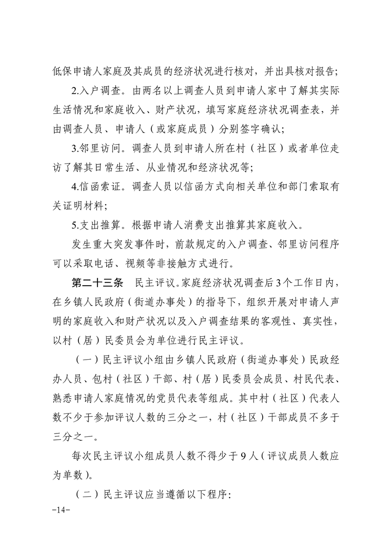
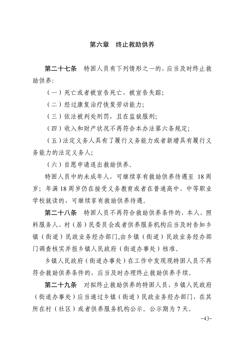
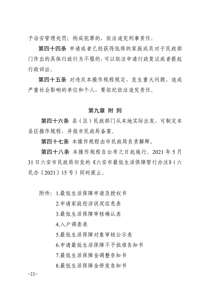
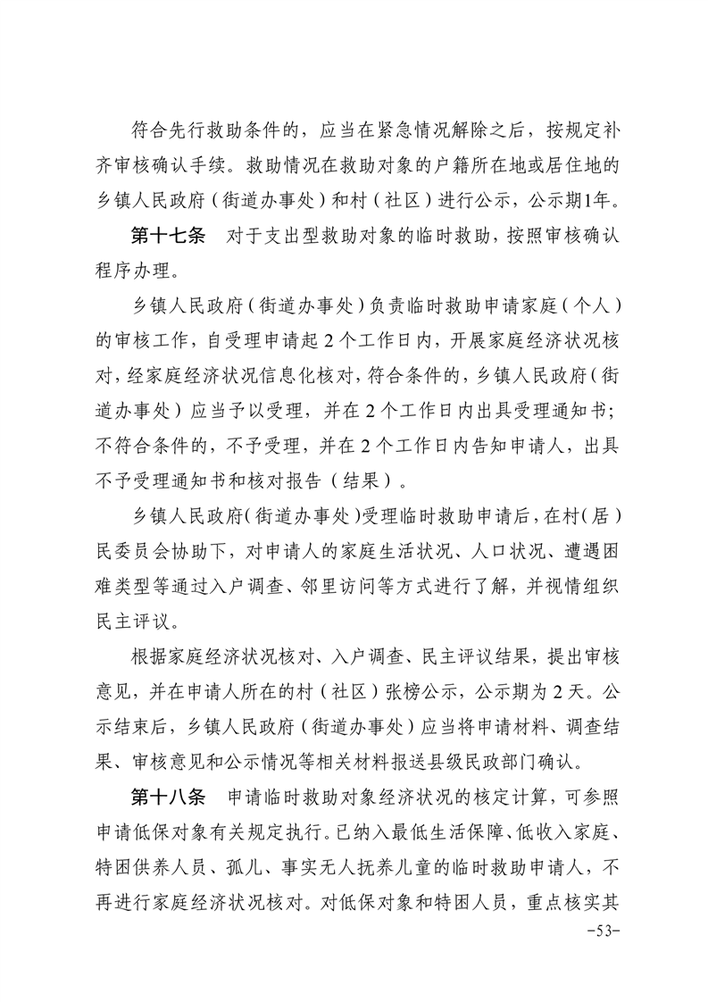
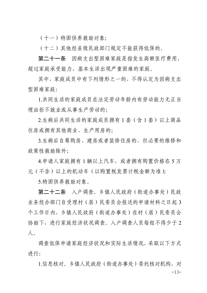
您当前的位置:
首页
>
信息公开
> 霍山县大化坪镇
>
财政资金
>
财政专项资金管理和使用情况
>
城乡居民最低生活保障补助资金管理和使用
>
政策与标准
索
引
号:
/202303-00001
信息分类:
政策与标准
发布机构:
霍山县大化坪镇
生成日期:
2023-10-13
文 号:
有
效
性:
有效
废止时间:
暂无
名 称:
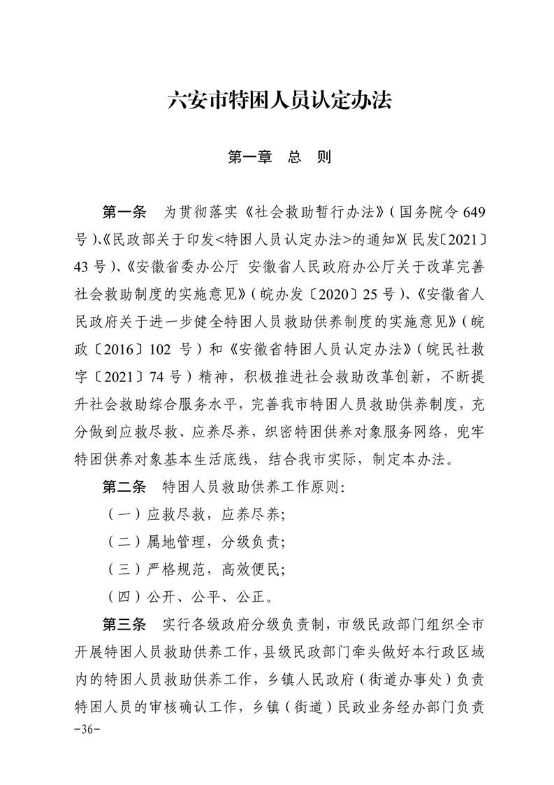
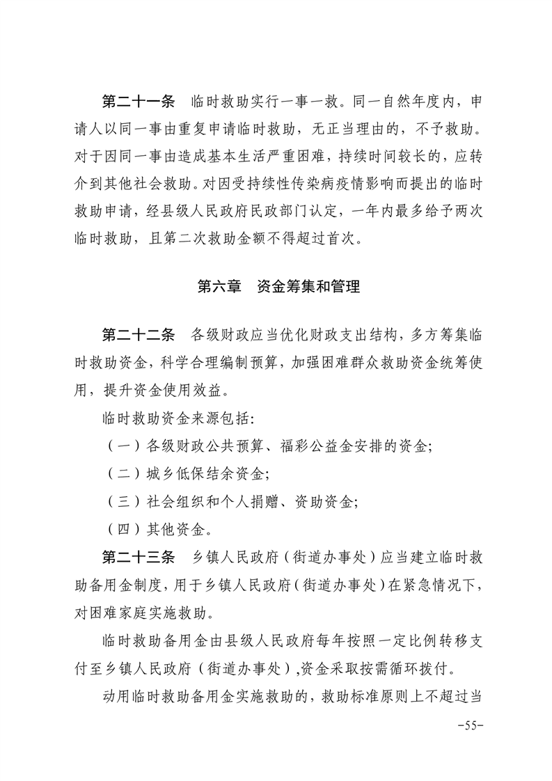
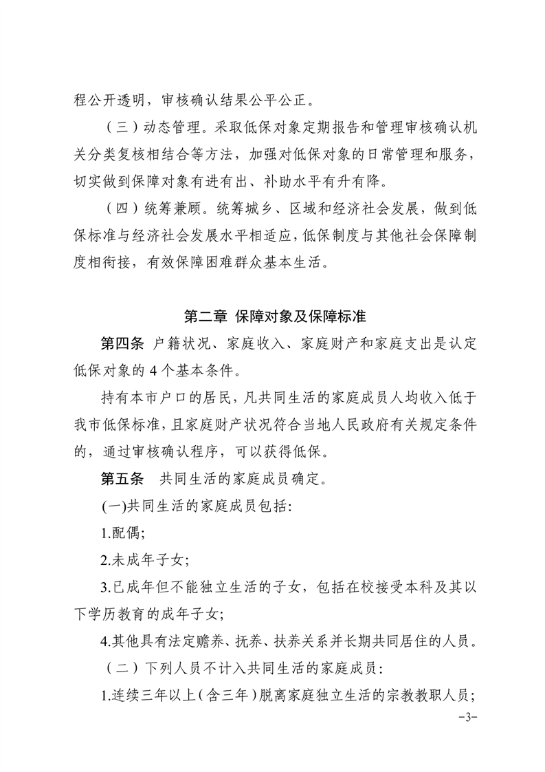
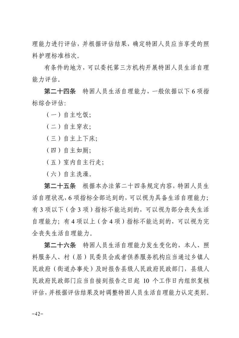
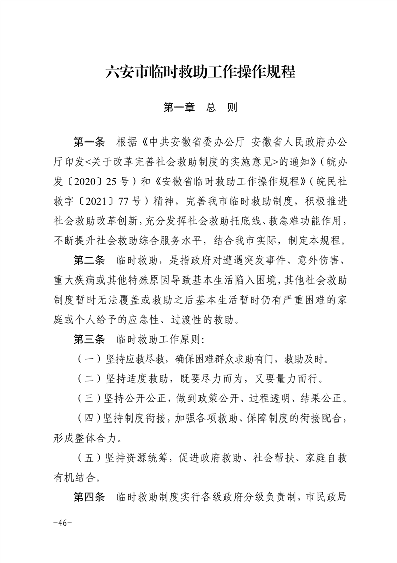
【市配套文件】(六政办秘【2022】78号)六安市人民政府办公室关于印发《六安市最低生活保障工作操作规程》的通知
关
键
词:
索
引
号:
/202303-00001
信息分类:
政策与标准
发布机构:
霍山县大化坪镇
生成日期:
2023-10-13
名 称:
【市配套文件】(六政办秘【2022】78号)六安市人民政府办公室关于印发《六安市最低生活保障工作操作规程》的通知
有
效
性:
有效
废止时间:
暂无
文 号:
关
键
词:
【市配套文件】(六政办秘【2022】78号)六安市人民政府办公室关于印发《六安市最低生活保障工作操作规程》的通知
浏览次数:
发表时间:2023-10-13 10:26
信息来源:霍山县大化坪镇
我要纠错
字体:
[
大
中
小
]
政策咨询
如果您对该政策文件有疑问,可以拨打标题上方的电话咨询相关部门。
扫一扫在手机打开当前页
标签:
打印本页