繁體
长辈版
无障碍
网站地图
霍山智搜
网站首页
信息公开首页
信息公开目录
公开指南
公开年报
公开制度
依申请公开
数据发布
首页
公开首页
公开目录
公开指南
公开年报
公开制度
依申请公开
数据发布
您当前的位置:
首页
>
信息公开
> 霍山县大化坪镇
>
财政资金
>
财政专项资金管理和使用情况
>
城乡居民最低生活保障补助资金管理和使用
>
政策与标准
索
引
号:
/202303-00009
信息分类:
政策与标准
发布机构:
霍山县大化坪镇
生成日期:
2023-03-02
文 号:
有
效
性:
有效
废止时间:
暂无
名 称:
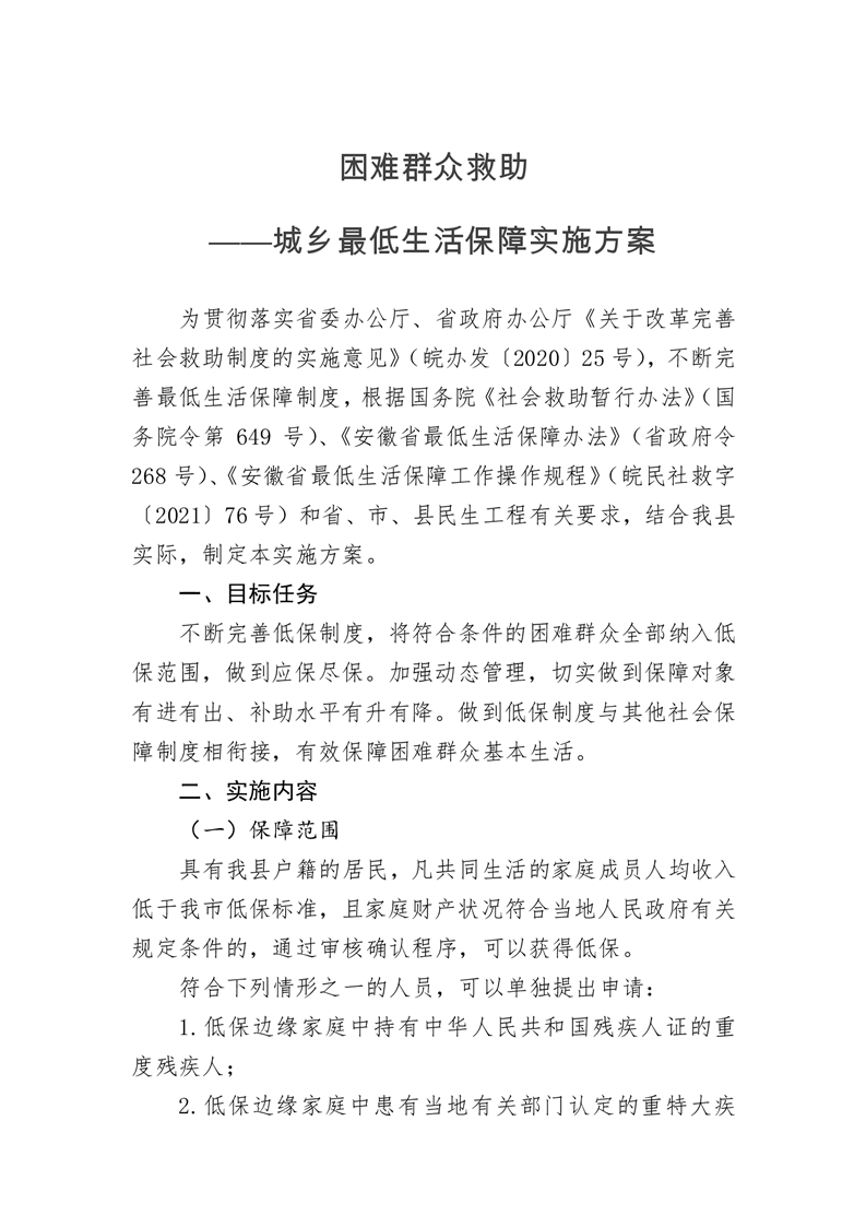
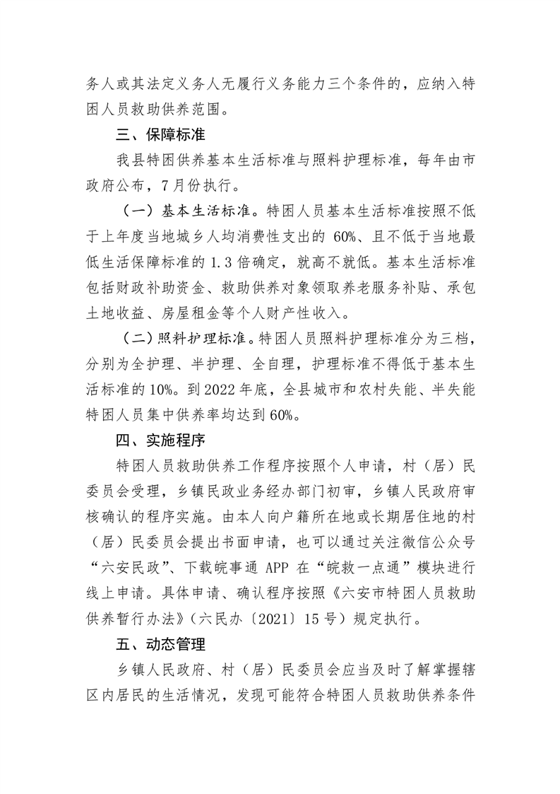
【县配套文件】关于印发《霍山县困难群众救助实施方案之城乡最低生活保障实施方案、特困人员救助供养实施方案、临时救助实施方案》的通知(霍民社救〔2022〕51号)
关
键
词:
索
引
号:
/202303-00009
信息分类:
政策与标准
发布机构:
霍山县大化坪镇
生成日期:
2023-03-02
名 称:
【县配套文件】关于印发《霍山县困难群众救助实施方案之城乡最低生活保障实施方案、特困人员救助供养实施方案、临时救助实施方案》的通知(霍民社救〔2022〕51号)
有
效
性:
有效
废止时间:
暂无
文 号:
关
键
词:
【县配套文件】关于印发《霍山县困难群众救助实施方案之城乡最低生活保障实施方案、特困人员救助供养实施方案、临时救助实施方案》的通知(霍民社救〔2022〕51号)
浏览次数:
发表时间:2023-03-02 11:53
信息来源:霍山县大化坪镇
我要纠错
字体:
[
大
中
小
]
政策咨询
如果您对该政策文件有疑问,可以拨打标题上方的电话咨询相关部门。
扫一扫在手机打开当前页
标签:
打印本页