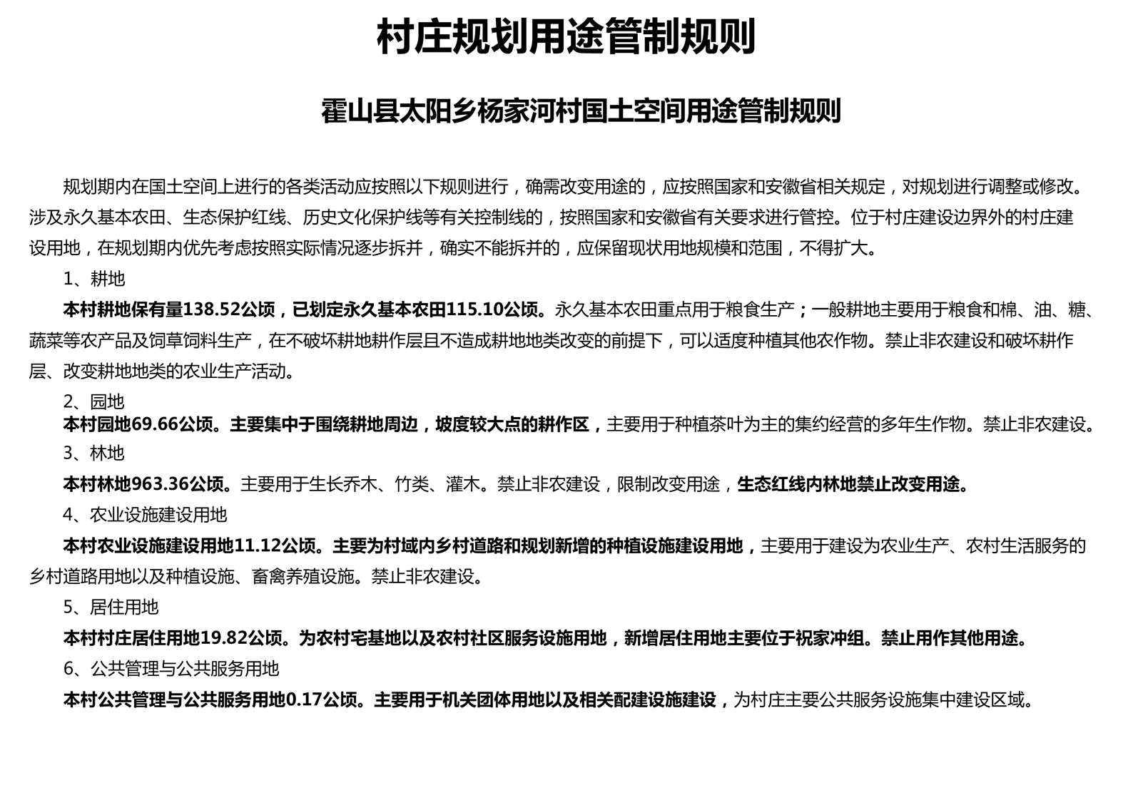
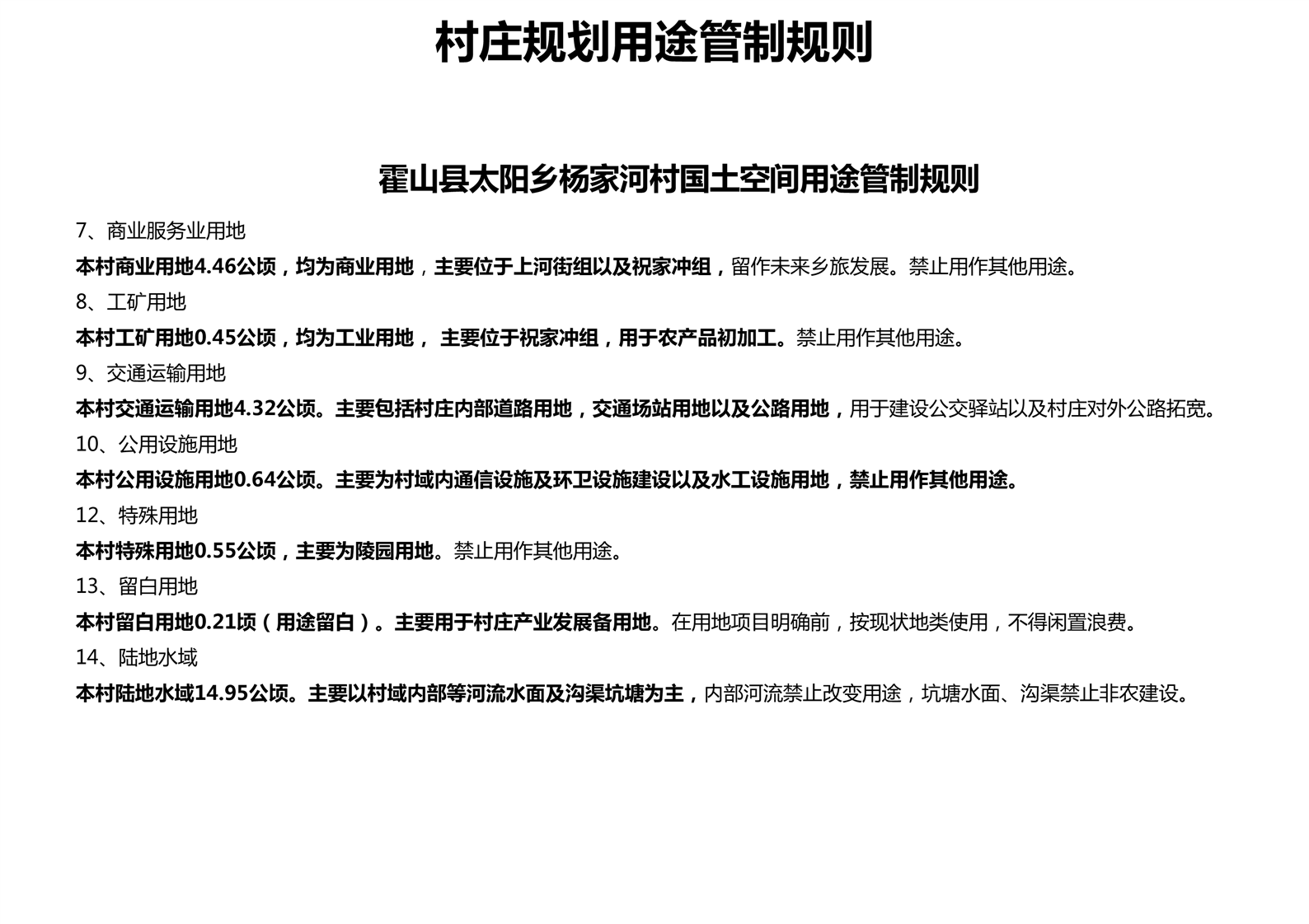
霍山县太阳乡杨家河村村庄规划(2021-2035年)
根据相关法律法规的规定,现将《霍山县太阳乡杨家河村村庄规划(2021-2035年)》进行规划批前公示,有意见反馈者请在法定公示期内进行意见反馈,请向霍山县太阳乡人民政府提出书面申请。
一、规划范围
本次规划范围为杨家河村全域国土空间,国土面积1228.6930公顷。
二、村庄期限
本次村庄规划期限为:2021-2035年。其中:(1)规划基期年:2020年;(2)规划近期年:至2025年:(3)规划目标年:2035年。
三、规划主要内容
依托霍山县太阳乡旅游产业带动,结合村内十八尖水库以及杨家河滨水自然景观,丰富的特色种植(中药材、茶叶、苗木、果蔬),做好居民点整合,提升人居环境质量,联动周边镇区,增加商业服务功能,补充农产品初加工、冷链功能,通过乡村旅游、生态修复、人居环境改善,打造太阳乡康养、丰产、乐居生态农林型美丽乡村。






专题首页
政策解读
回应关切
办事服务
依申请公开
皖公网安备 34152502000002号